Algorithms: Year 8 – planning tool
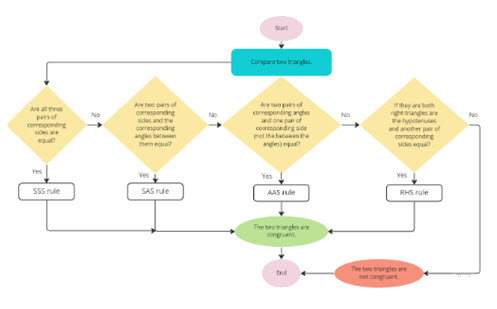
This planning resource for Year 8 is for the topic of Algorithms. Students begin to design, create and test algorithms that involve a sequence of steps that identify congruency or similarity of shapes. They describe how algorithms work through classifying and distinguishing between similar and congruent triangles.
Additional details |
|
| Year level(s) | Year 8 |
|---|---|
| Audience | Teacher |
| Purpose | Planning support, Teaching resource, Teaching strategies, Student task, Home practice tasks |
| Format | Web page |
| Keywords | lesson plans, assessment task, teaching strategies, pedagogies, Australian Curriculum, learning from home, misconceptions |
Curriculum alignment |
|
| Strand and focus | Space |
| Topics | Computational thinking, Algorithms |
| AC: Mathematics (V9.0) content descriptions |
AC9M8SP04
Design, create and test algorithms involving a sequence of steps and decisions that identify congruency or similarity of shapes, and describe how the algorithm works |
| Numeracy progression |
Understanding geometric properties (P7)
Proportional thinking (P6) |
Copyright details |
|
| Organisation | Commonwealth of Australia |
| Copyright | © 2023 Commonwealth of Australia, unless otherwise indicated. Creative Commons Attribution 4.0, unless otherwise indicated |
Related resources
-
Making triangles
Students study the concept of triangle inequality, which determines if three positive numbers can serve as the side lengths of a triangle. This principle states that a triangle is possible if the largest of the three numbers is smaller than the sum of the other two. To explore this, students experiment with various combinations of three natural numbers.
Resource details -
Pythagoras: Cartesian coordinate plane
This lesson is one in a series of lessons on Pythagoras' theorem. Students calculate the distance between any two points on the Cartesian coordinate plane using Pythagoras’ theorem and then develop a set of steps that outline the process. It combines the use of Pythagoras’ theorem with the Cartesian coordinate plane and the use of coordinates to specify position, form line segments, shapes of triangles and determine their perimeters.
Resource details