Making triangles
Students study the concept of triangle inequality, which determines if three positive numbers can serve as the side lengths of a triangle. This principle states that a triangle is possible if the largest of the three numbers is smaller than the sum of the other two. To explore this, students experiment with various combinations of three natural numbers. They investigate whether these numbers can form a triangle and, when they do, students classify and construct the corresponding triangle. Additionally, they learn to calculate the perimeter of these triangles.
This lesson also reviews content from Year 7 to enable students to successfully engage in four related lessons that explore the Year 8 Pythagoras theorem content.
Additional details |
|
| Year level(s) | Year 7, Year 8 |
|---|---|
| Audience | Teacher |
| Purpose | Teaching resource |
| Format | Web page |
| Teaching strategies and pedagogical approaches | Mathematics investigation, Questioning, Explicit teaching, Concrete Representational Abstract model |
| Keywords | triangles, congruence, similarity, algorithms, Maths Hub lesson plan |
Curriculum alignment |
|
| Curriculum connections | Critical and creative thinking |
| Strand and focus | Measurement, Space |
| Topics | Shapes and objects, Area, volume and surface area, Computational thinking |
| AC: Mathematics (V9.0) content descriptions |
AC9M7SP02
Classify triangles, quadrilaterals and other polygons according to their side and angle properties; identify and reason about relationships
AC9M8M01
Solve problems involving the area and perimeter of irregular and composite shapes using appropriate units
AC9M8SP01
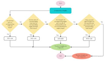
Identify the conditions for congruence and similarity of triangles and explain the conditions for other sets of common shapes to be congruent or similar, including those formed by transformations
AC9M8SP04
Design, create and test algorithms involving a sequence of steps and decisions that identify congruency or similarity of shapes, and describe how the algorithm works |
| Numeracy progression |
Understanding geometric properties (P4, P7)
Understanding units of measurement (P8) Proportional thinking (P6) |
Copyright details |
|
| Organisation | Commonwealth of Australia |
| Copyright | © 2024 Commonwealth of Australia. Creative Commons BY 4.0. |
Related resources
-
Geometry and measurement: The basics
These units describe the basic concepts of geometry and measurement.
Resource details -
Algorithms: Year 8 – planning tool
This planning resource for Year 8 is for the topic of Algorithms.
Resource details -
Algorithms: Year 7 – planning tool
This planning resource for Year 7 is for the topic of Algorithms.
Resource details -
Exploring the views of 3D objects
A demonstration of how an object looks when viewed from different perspectives.
Resource details
